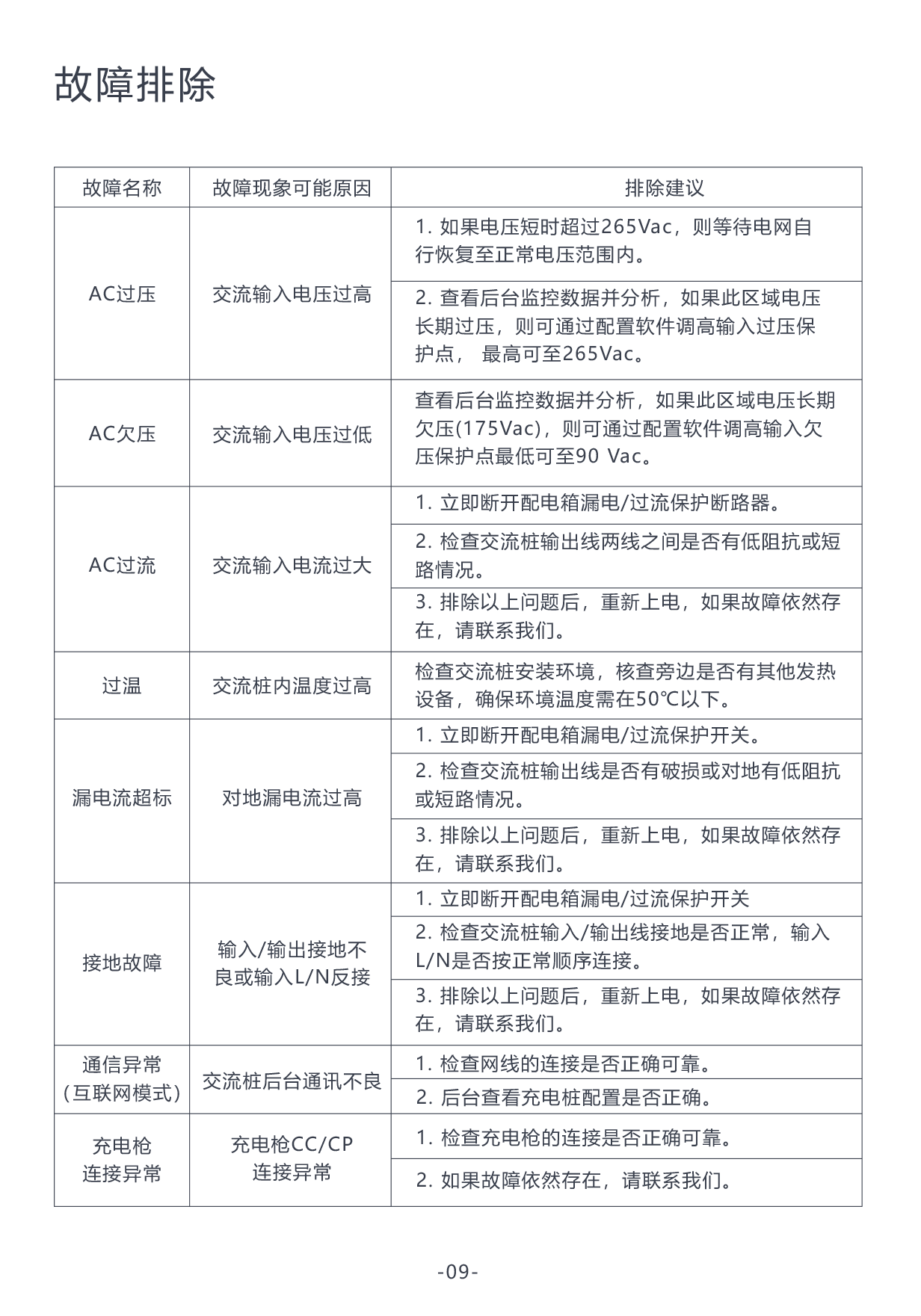
AWY2201-22kW三相交流充电桩使用说明

22kW交流桩说明书_01.png22kW交流桩说明书_02.png22kW交流桩说明书_03.png22kW交流桩说明书_04.png22kW交流桩说明书_05.png22kW交流桩说明书_06.png22kW交流桩说明书_07.png22kW交流桩说明书_08.png22kW交流桩说明书_09.png22kW交流桩说明书_10.png22kW交流桩说明书_11.png22kW交流桩说明书_12.png22kW交流桩说明书_13.png